Nel campo della moderna cura funzionale della pelle, pochi ingredienti hanno ottenuto lo stesso riconoscimento scientifico della nicotinamide (niacinamide, n. CAS: 98-92-0). Nota per la sua eccezionale stabilità, sicurezza e attività biologica multifunzionale, la nicotinamide è ora ampiamente utilizzata nei cosmetici anti-invecchiamento. Nel 2022, i ricercatori hanno condotto uno studio di combinazione PvN utilizzando acido polidesossiribonucleico (PDNA), vitamina C e nicotinamide su cheratinociti umani, melanociti epidermici e fibroblasti. I risultati hanno dimostrato che i benefici della nicotinamide per la pelle includono una riduzione della pigmentazione e un miglioramento misurabile dell'elasticità cutanea. Questi risultati sono strettamente correlati alle complesse vie di segnalazione della nicotinamide per l'invecchiamento, che influenzano la pigmentazione, l'infiammazione, la riparazione della barriera cutanea, la sintesi del collagene e la longevità cellulare.
In qualità di azienda produttrice di ingredienti di alta qualità per la cura della pelle, Viablife condividerà le basi scientifiche alla base del ruolo della nicotinamide nei cosmetici per il benessere della pelle, offrendo una discussione chiara, strutturata e basata sulla ricerca, in linea con le più recenti intuizioni meccanicistiche.

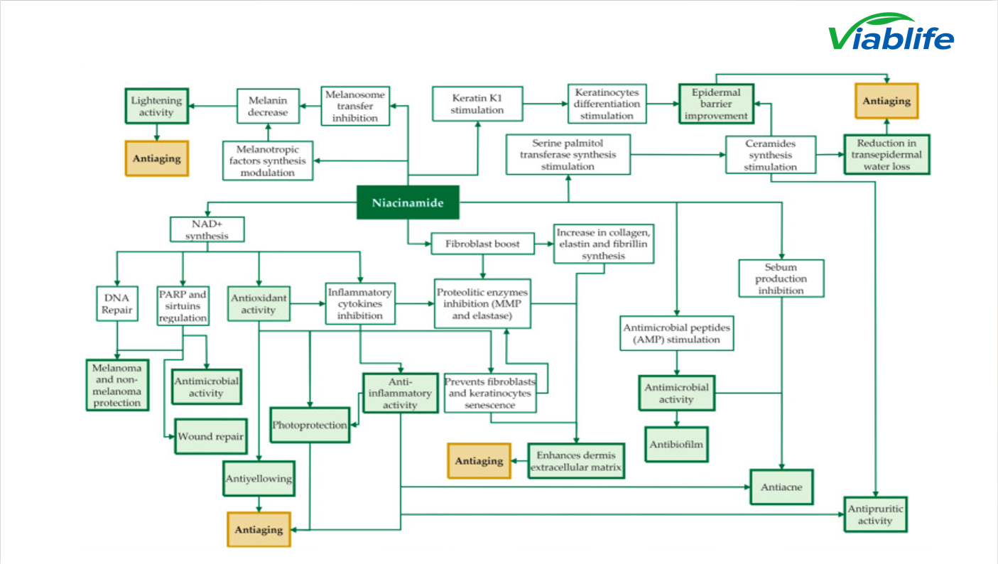
Benefici della nicotinamide per la pelle in applicazioni di benessere scientificamente provate
I benefici della nicotinamide per la pelle derivano dal suo coinvolgimento in reazioni biochimiche essenziali, in particolare nel metabolismo del NAD⁺. Come precursore del NAD⁺, supporta la produzione di energia cellulare, la riparazione del DNA e la difesa antiossidante, funzioni che diminuiscono naturalmente con l'età. Quando i livelli di NAD⁺ diminuiscono, le cellule subiscono disfunzione mitocondriale, aumento dello stress ossidativo e rigenerazione più lenta. La nicotinamide topica aiuta a ripristinare queste funzioni, contribuendo a risultati anti-invecchiamento visibili.
Nello studio PvN del 2022, la nicotinamide ha mostrato una chiara attività nel ridurre la produzione di melanina, regolare il trasferimento della pigmentazione e rafforzare i componenti della matrice extracellulare, confermando il suo valore nel trattamento delle discromie e nel ripristino simultaneo dell'elasticità.
Le vie di segnalazione della nicotinamide per un invecchiamento sano dimostrano i suoi effetti multifunzionali
Il percorso di sintesi del NAD⁺ a supporto della longevità cellulare. Uno dei meccanismi fondamentali per un invecchiamento sano è la capacità della nicotinamide di aumentare i livelli di NAD⁺. Questa attivazione migliora:
• Risposte alla riparazione del DNA.
• Resistenza cellulare allo stress ossidativo.
• Attività mitocondriale.
Queste funzioni contribuiscono a rallentare l'invecchiamento intrinseco ed estrinseco, consentendo alla pelle di mantenere una struttura e una funzionalità più sane nel tempo.
Percorsi di regolazione della pigmentazione per un tono della pelle uniforme. La ricerca dimostra che la nicotinamide riduce il trasferimento dei melanosomi dai melanociti ai cheratinociti. Invece di distruggere le cellule pigmentate, ne bilancia in modo sicuro la distribuzione. Questo meccanismo si traduce in:
• Riduzione delle macchie scure.
• Tono della pelle più uniforme.
• Minimizzazione della pigmentazione indotta dai raggi UV.
Questi effetti corrispondono ai risultati dello studio PvN che mostrano chiare diminuzioni nelle percentuali di melanina.
Percorsi antinfiammatori e antiossidanti: l'infiammazione accelera l'invecchiamento scomponendo il collagene e danneggiando la barriera cutanea. La nicotinamide inibisce le citochine infiammatorie e supporta i sistemi enzimatici antiossidanti, con conseguente:
• Riduzione dell'eritema.
• Miglioramento della tolleranza della barriera cutanea.
• Protezione dagli stress ambientali.
Questi effetti si sono riflessi nei dati sull'eritema dello studio, che hanno evidenziato una notevole riduzione del rossore.
Percorsi di attivazione della matrice extracellulare e dei fibroblasti. All'interno del derma, la nicotinamide migliora l'attività dei fibroblasti, contribuendo a:
• Aumento della sintesi del collagene.
• Elevata produzione di elastina e fibrillina.
• Densità dermica migliorata.
I risultati del 2022 hanno dimostrato miglioramenti misurabili nell'elasticità della pelle, confermando il ruolo della nicotinamide nel rafforzare l'integrità della matrice extracellulare.
La nicotinamide influenza le vie di secrezione del sebo, contribuendo a mantenere equilibrata la produzione di sebo e supportando l'attività dei peptidi antimicrobici. Ciò contribuisce a rendere la pelle più pulita e sana e previene l'invecchiamento causato dall'infiammazione.


Nicotinamide e meccanismi di invecchiamento sano lavorano insieme nelle applicazioni cosmetiche
Riparazione e idratazione della barriera
Attraverso la stimolazione della sintesi di ceramidi e il supporto dei fattori idratanti naturali, la nicotinamide rafforza la barriera protettiva, essenziale per prevenire la perdita di acqua e difendersi dallo stress ambientale.
Protezione contro i danni indotti dai raggi UV
Favorendo la riparazione del DNA e regolando i percorsi di segnalazione cellulare, la nicotinamide riduce il fotodanneggiamento che porta alla formazione di rughe, pigmentazione e invecchiamento precoce.
Mantenimento della struttura dermica
La nicotinamide previene la degradazione delle proteine strutturali inibendo le metalloproteinasi della matrice (MMP), riducendo la degradazione del collagene e contribuendo a rendere la pelle più liscia e soda.
Conclusione
I benefici della nicotinamide per la pelle sono supportati da ampi dati meccanicistici e clinici. Grazie ai suoi effetti sul controllo della pigmentazione, sulla riparazione della barriera cutanea, sulla stimolazione dei fibroblasti, sulla riduzione dell'infiammazione e sul potenziamento del NAD⁺, la nicotinamide si distingue come uno degli ingredienti più preziosi nei cosmetici anti-invecchiamento.
Lo studio PvN del 2022 ne rafforza il ruolo multifunzionale, evidenziando una riduzione della pigmentazione e un significativo aumento dell'elasticità. Con la continua evoluzione della scienza cosmetica, la nicotinamide rimarrà un ingrediente fondamentale nella cura della pelle, progettato per ritardare l'invecchiamento, riparare i danni visibili e mantenere la salute della pelle a lungo termine.
Fonte dei dati:
Approfondimenti meccanicistici sulle molteplici funzioni della niacinamide: implicazioni terapeutiche e applicazioni cosmeceutiche nei prodotti funzionali per la cura della pelle
Una miscela di forme topiche di polidesossiribonucleotide, vitamina C e niacinamide attenua la pigmentazione della pelle e aumenta l'elasticità della pelle modulando le funzioni nucleari
cinese
Stati Uniti
Spagna
Russo
Francia
Germania
Italiano
Giappone
Arabo
Portoghese
Coreano
Tailandese
Greco
India




Leave a Message